
農業農村部畜牧獸醫局重磅開講!4500+畜牧從業者齊聚云端共學動物防疫法
原發表日期:2025-04-03
來源:中畜興牧
2025年4月3日,農業農村部畜牧獸醫局面向全國畜牧行業從業者舉辦“動物防疫法及配套規章制度權威解讀”專題培訓,超4500名協會會員代表、養殖企業負責人、屠宰加工從業者實時在線參與。本次培訓聚焦落實《中華人民共國動物防疫法》,引導養殖場戶履行防疫主體責任,特邀參與立法修訂的權威專家肖俊、張志遠深度解析,助力企業筑牢疫病防控防線。
農業農村部畜牧獸醫局檢疫監督處柳焜耀處長主持培訓。他指出我國畜牧業綜合素質顯著提升,生產效率和疫病防控能力不斷提高,動物防疫作為畜牧生產的關鍵環節,守住不發生重大動物疫情的底線是全體從業者共同的責任。

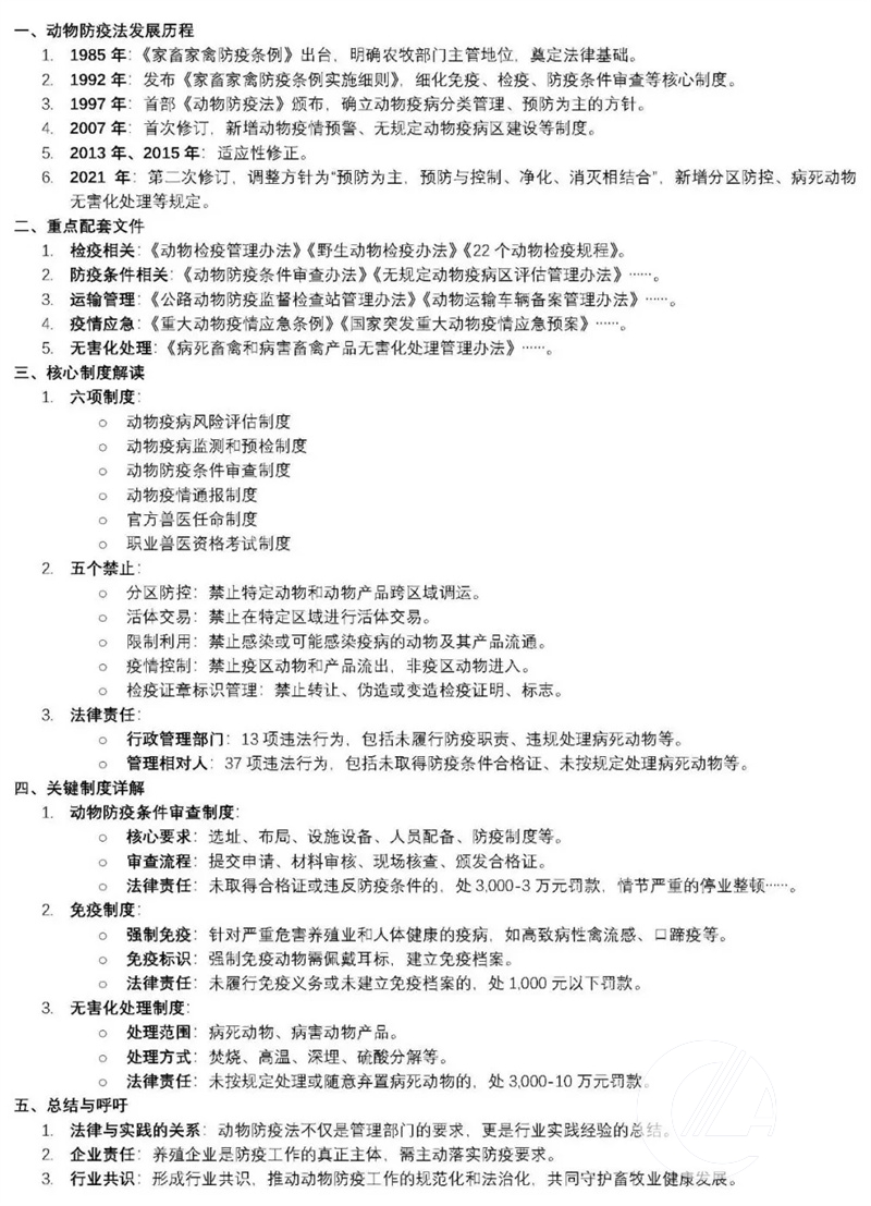
肖俊老師在報告中系統解讀了新版《動物防疫法》的發展歷程、核心制度及法律責任,特別強調了動物防疫條件審查、免疫制度和無害化處理制度的重要性。他指出,“養殖企業是防疫工作的真正主體,只有企業真正落實防疫要求,才能推動行業進步”。他呼吁行業形成共識,將法律法規內化為生產規范,而不是僅僅將其視為工具。他強調,“動物防疫工作非常重要,政府部門的推動只是外力,真正起決定作用的是養殖企業”。他希望行業能夠認識到這一點,共同守牢不發生重大動物疫情的底線,推動畜牧業高質量發展。

學習筆記

張志遠老師詳細解讀了動物檢疫監督相關制度,重點介紹了動物檢疫的制度要求和畜禽運輸的管理要求。他指出,“動物檢疫是一項行政許可行為,必須依法依規開展”。檢疫對象包括動物及其產品,檢疫主體為動物衛生監督機構及其官方獸醫和協檢人員。檢疫種類包括產地檢疫、屠宰檢疫和進入無規定動物疫病區的檢疫。檢疫申報是檢疫的起點,需提前3天提交申報材料,包括檢疫申報單、強制免疫證明和實驗室檢測報告。運輸環節需備案運輸車輛和主體,跨省運輸需經指定通道入省,并實行落地報告制度。違反檢疫要求的行為將面臨嚴厲處罰。

學習筆記

培訓的最后,柳焜耀處長強調指出,從各地執法情況看,違反動物檢疫相關要求的違法行為在畜牧獸醫領域占比很高,心存僥幸的違法行為屢見不鮮。柳處長提醒大家,務必高度重視生產經營活動中的法律合規性。任何因違法而失去利潤、市場和信譽的行為,最終都將得不償失。
在此,協會號召全體畜牧行業企業守法經營,切實落實主體責任。將《動物防疫法》納入內部培訓,杜絕僥幸心理,認識到任何為省成本而踩紅線的行為都將導致失去市場、信譽和生存空間。養殖場和屠宰場需完善防疫條件,規范無害化處理流程,確保每個環節不出紕漏,因為每張檢疫證明都是一份責任背書。協會將持續通過“中畜傳媒”平臺推送本次培訓課程,企業可利用該平臺復看培訓全程,確保全面掌握防疫要求,共同守護行業健康可持續發展。